聘外易

让外教招聘更容易!

2023年-第二十一届中国国际人才交流大会 提交招聘需求

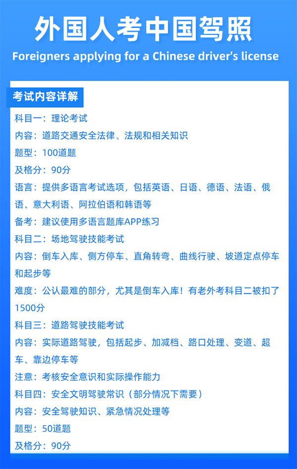
外国人考中国驾照一次过秘籍

发布:9/16/2025 3:24:18 PM 点击:31 用户:Lisa 出自:聘外易

外国人考中国驾照一次过秘籍

作为一名在中国生活的外国人,想要出行便利,那就必须拥有一本中国驾照!今天就来分享超详细的外国人考中国驾照全攻略,帮你轻松拿证!

As a foreigner living in China, if you want to travel conveniently, you must have a Chinese driver's license! Today, let's share a detailed guide for foreigners to take the Chinese driver's license exam, helping you easily obtain your license!

根据中国交通安全法规定,外国人在中国道路驾驶机动车,必须持有中国公安交警部门颁发的有效机动车驾驶证,持国外驾照或国际驾照不可直接上路行驶。否则被交警查到会被视为无证驾驶哦!

According to the Chinese Traffic Safety Law, foreigners driving motor vehicles on Chinese roads must hold a valid motor vehicle driving license issued by the Chinese public security and traffic police departments. Foreign or international driver's licenses are not allowed to drive directly on the road. Otherwise, if caught by traffic police, it will be considered as driving without a license!

希望这份攻略能帮到你!提前准备好材料,熟悉流程,考取中国驾照并不难!

外国人考中国驾照一次过秘籍

外教故事征稿活动相关推荐:
  • 外国人在中国网购神器推荐
  • 外国人考中国驾照一次过秘籍
  • 跨国婚姻必看!外国人在中国领证全攻略
  • 外国人来中国必学第一招:砍价!
  • 西安持续优化外国人才服务
  • 国务院关于修改《中华人民共和国外国人入境出境管理条例》的决定
  • 外国人在中国生活必备技能:点外卖
  • 来中国生活,这些社交礼仪要知道
  • 外国人在中国,怎样出行最方便
  • 外国人怎么在中国交朋友?
  • 招外教就上聘外易

    快速招聘最快当天完成招聘

    成功率高数千外教中介保障

    关注聘外易公众号招聘外教更便捷

    聘外易公众号
    聘外工具箱-外事工作资料大全
    外教招聘单位大全
    外教招聘会
    收缩
    • 微信客服